《时刻新闻》报道,4月13日,中国微信公众号“柿油”整理了网络上曝光的上海疫情期间逝去的民众名单,一时间,上海市民纷纷转发,并且留言讲述自己身边因新冠疫情延误治疗、抑郁跳楼、猝死的经历。一桩桩一件件,一条条鲜活的生命,因为政府混乱的疫情管理,错过了抢救机会,就这样逝去。目前,这篇微信文章已经被因违反《互联网用户公众账号信息服务管理规定》被删除,索性《时刻新闻》截取了图片,摘取了内容。
【上海逝者 那些在疫情中去世的民众 于无声处听惊雷】
— TimedNews.com (@TimednewsC) April 14, 2022
微信公众号“柿油”整理了网络上曝光的上海疫情期间逝去的民众名单,一时间,上海市民纷纷转发,并且留言讲述自己身边因新冠疫情延误治疗、抑郁跳楼、猝死的经历。一桩桩一件件,一条条鲜活的生命,目前微信文章已被删...https://t.co/hz82V5mfYl pic.twitter.com/GLzaENjYAc
《上海逝者》
来源:微信公众号“柿油”
一整天都在下雨,就像这个城市在哭泣。
听着外面淅淅沥沥的雨声,我想起鲁迅的一首诗:
万家墨面没蒿莱,敢有歌吟动地哀。
心事浩茫连广宇,于无声处听惊雷。
最近一个多月的上海,魔幻到让人不敢相信。
魔幻太多,先记录一下那些逝者吧。
信息太多,也只能做一个不完全记录。
现有条件下,能做到每一个信息都有来源,但不是每一个都能有交叉验证。
3月23日,周盛妮,东方医院护士
3月23日在家中哮喘发作,用药后无法缓解。19时,家属驾车送其就诊,被医院拒收。她所工作的东方医院公告说:我院南院急诊部因疫情防控需要,正暂时关闭,进行环境采样和消毒,家属遂将病人送到仁济医院东院救治。23时许,周盛妮去世。
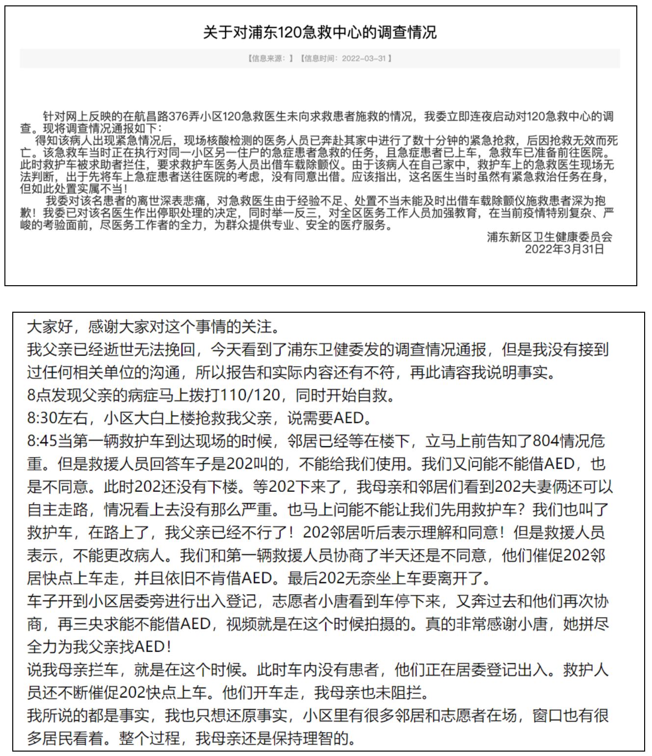
3月30日,浦东航昌路一位哮喘病人
根据患者女儿公布的时间线,早上 8 点,其父哮喘发作、晕倒。随后,小区 2 名做核酸的医生赶到现场进行心肺复苏,同时告知其家人需要 AED。
8:45,一辆救护车到楼下,但这是邻居叫的,求助借 AED,未果。
该女和邻居们反复沟通是否可以用私家车或是警察协助的方式送其父亲就医。但由于小区封控,这些方法并没有成功。
9:18,派出所送来一台 AED。9:29,第二辆救护车到达。10:00,救护车抬着空担架下楼。老人离世。
4月4日,一位癌症患者
4月3日突感不适,晚上19:30叫了120急救。当时面临全员核酸,三甲医院门急诊暂停,去了急救定点医院。据家属的微博:病人急需去急诊进行针对性的急救,可是要进急诊,必须要有核酸。等待报告过程中,病人在发热门诊逐渐失去了心跳,4月4日凌晨,永远离开了妻子和5岁的女儿,离开了年迈的母亲。
一位透析病人
4月6日的一个视频,一位女性在撕心裂肺地哭泣。据视频描述,她的亲人要做透析,出不去,在家中去世。目前视频已经打不开。
4月8日,陈伟,55岁
因没有出门证无法及时前往就医。去世。
经济学家郎咸平的母亲,98岁
据郎咸平微博的讲述:老人有点肾衰竭,按照过去的诊断,只要打一针就好了。只是因为上海严格规定必须要做核酸后才能就医,老人在三甲医院当场做的核酸竟然4个小时都没出结果,在急诊室门口等待了4个小时后,去世。
4月10日,蔡云涛,坠楼
4月11日,宜昌路一位居民
据他女儿微博讲述:下午4点45 分,因咳嗽严重,打了120,120来了说没有医院收,居委会也说没地方送,搞了1个多小时还是让病人回家,他走不动,到了5楼直接晕倒了。晚上7点01分又打了120,7点32分120到了,说病人已无生命体征,随即送去同济医院抢救,9点16分抢救无效死亡。
4月11日,一位患有抑郁症的女子
断药,病情加重,未能及时送医,跳楼。
网信证券副总裁韦桂国
4月12日传出消息,韦桂国因脑溢血、封控期间联系救治未果,于家中病逝。
一位老人
高烧昏迷,核酸阴,120来了说发热门诊关了。无奈在家中降温,在昏迷中离世。
4月12日,天平路街道永康居民区一位老人
一段居民和居委工作人员的通话录音中(通话时间为4月12日),工作人员提到,今天在处置一位过世的老人。死因不明。
4月12日,虹口区卫健委信息中心主任钱文雄
在办公室自杀。
网友在微信文章下的留言 讲述疫情中去世的人们
















网友:肯定还有人死了 没公布。4月10日我同事楼下一对阳性老夫妻 一直不带去方舱。老爷爷后来死了才拉走。老奶奶当时还在抢救。地址是殷高路16弄
网友:我几十年前就认识的一位胡姓朋友也是因为封控、核酸检测等原因没有得到及时救治而死亡。老人住浦西,有陈旧性脑梗,4.2摔跤,女儿被封在浦东过不了江,妹妹们虽住浦西但也被封控。
反复争取协调,4.4,由120送至浦东仁济,但医院以高烧为由拒收。后来多方疏通,在急诊室大厅外做核酸。
几经周折,老人终于过世。
网友:法华镇路某楼一楼独居老夫妇中88岁的丈夫,曾是交大出版社翻译。休克后110、120送医无对接医院而去世。70多岁的遗孀当晚敲邻居门,央求代少些纸钱元宝。邻居4月10日晚记录。
网友:还有被网爆自杀的给外卖小哥200元的女子
网友:还有因为无人吸痰 术后窒息而司的清华校友。昨天看了一个估计,仅仅是糖尿病患者,上海封城一个月就有2100额外死亡。
网友:还有3月28号和4月4号的两位因为没有人吸痰而故去的两位清华校友
网友:还有我师弟的本科师妹,才二十多岁,也是因为疫情没有及时就诊,心脏不舒服送医院隔天就去世了
网友:我老公的爷爷也没有计入,上海静安区共康新村,全家阴的情况下他阳性。被转去隔离酒店后差点转去方舱,90岁高龄最后心梗无法去三甲,最后在上个周日在条件普通的隔离医院去世
网友:4月12日早晨,我的朋友因为心梗永远离开了,儿子刚刚两岁。
网友:交大电院退休教授,上海书协会员,书法家吴中南老师在急诊病逝,缺少氧气等医疗资源,哀求医生救治未果…夫人亦感染为阳性。苦等两天,坐在急诊角落的椅子上,打吊瓶、吸氧气(被封控的子女设法送去的,杯水车薪)临终前还在哀求医生救治,最终永远地离开了亲人朋友和学生们…夫人感染后已被转运至临时安置点,将度过几天,条件非常简陋,即将转运至方舱,连夫君走了都来不及好好告别
网友:4.9上午十点左右,长宁的一小区内,50岁的外地务工阿姨,在出租屋里心梗发作,等了2个小时的120赶到时人早已凉了……
网友:浦东新区和融路55弄一老人抗原阳性后过度惊恐,突发心脏病去世。
闵行区滨浦一村一阳性患者坠楼自杀。
网友:我的妹妹,原本在上海上学,疫情发生前回到了老家,抑郁加重但是没有办法回来就医,11号从15楼坠下,永远离开了我们。她才21岁。
网友:我和我同事两个小区的保安,都因为疫情期间过劳而死。
网友:武警总院,封控至今已有四位透析病人因为设备不够而去世了。还有大量无法按时按量透析的病人也在危急之中。
网友:我身边就有两位因此过世,表姐肠梗阻,救护车排队前面还有200个,活活痛死,同学父亲,去医院急诊,要求先核酸,四小时后在急诊室病逝。可想而知每天有多少这样的悲剧发生,还要让上海多少人家破人亡
网友:上海东海老年护理院感染大批老人,护士护工。医院任由疫情蔓延,老人都有基础疾病,去世很多老人。后来总算有疾控接手,但现在仍然有新阳上榜。家属申诉无门,微博公众号屡屡被删。因疫情而逝世的人哪止文章这些,只不过这些数据再大也不会统计,无人关注!
网友:我也知道一个,瘫痪在家,心脏病发作,因为没有核酸检测报告,打120不来,打疾控不管,吸氧在家去世,女儿在加拿大,无可奈何
网友:我爷爷胃出血、血小板个位数、大脑缺氧、高血压高血糖,因为上海优秀的防疫管控未能得到有效治疗,第一二天打120,120死了命的拖时间不给转院,3月29日最后在病房中逝世。
网友:我们小区有一位独居老人跳楼自尽,我同事邻居一独居老人上吊自尽.
网友:上海浦东寿二小区67岁血透病人因延误治疗去世
https://share.api.weibo.cn/share/294910259,4754170647415400.html?weibo_id=4754170647415400
博主茶香禅静44岁的堂哥因延误治疗去世
https://m.weibo.cn/status/4753723648378448?wm=3333_2001&from=10BC293010&sourcetype=weixin
上海某康复医院一位病人(李昶)因疫情管理无人护理而去世
https://mp.weixin.qq.com/s/wbG17VeiGItmZcy98SQv2Q
浦东77岁老人沈瑞根于3月28日晚在ICU病房因长期末肾透析造成的心肌衰竭而死亡
24岁男子因核酸而延误治疗而猝死于浦东医院(微博@红茶260)
《我的爸爸 没了》作者的父亲因延误治疗而不得不高位截肢,未久便离世
https://mp.weixin.qq.com/s/YJg2Jy6ANA_LkS9qG5rgpQ
瘫痪的聋哑老人因无核酸报告被医院拒诊,后离世(浦东新区三林镇77弄盛世南苑2号楼)
上海华欣家园独居老人饿死家中
博主“矮矮的高冷”父亲在酒店隔离期间去世(当日17:20分心脏突感不适,19:50分救护车到来,此时老人心电图已是直线)
https://share.api.weibo.cn/share/296368453,4755964936326869.html?weibo_id=4755964936326869&wx=1
求助外卖员给27公里外听障父亲送菜,上海女子打赏200元后遭严重网暴跳楼自杀。其自述:“之前因为带孩子,一直失业,没有工作,收入为0,孩子七岁,全家靠老公一个人工作维持。最近刚工作了不到一个月,但是疫情的关系不发工资,家里还有房贷。住的是经适房,要补贴老人。”
网友:4月12日前后,我们小区有一位阳性老人,因患有癌症基础,在家中去世。前几日原本有说来接走隔离,但老人一家三口走到小区门口时车子已开走,于是三人只好无奈返回家中继续等待。(源自业主群内消息)
网友:上交的一位退休教师,去年还在带孩子们习书法……核酸阴性却不能获得吸氧,在医院绝望去世,老伴目前阳性,在方舱隔离。老师名叫吴中南。
网友:光复西路2077弄一老人心梗,去世。
网友:镇江宝华,一14岁儿童因为封城,长时间见不到父母,跳楼身亡,公安局可以查到公告。
网友:我居住在浦东…号楼(在3月28号之前一直是安全小区)
由于浦东封城是3月28号,按政策是安排第一轮浦东全员核酸筛查。我们楼1楼有个发烧了的(他发烧没有提前给居委或小区报备)也一起参加全员核酸了,造成我们整个楼现在12户人家有10户17人陆续发烧阳性了。反映给居委要居委或核酸采样机构通知里增加一条:如有发烧发热的居民请不要下楼参加全员核酸(因为发烧发热是有传染性了)静等上门采样为主,那这个一楼居民就不会盲目参加全员聚集核酸,现在再回头看上海发布和浦东发布的公告里没有任何的提出有发烧发热的人禁止参加全员聚集核酸,或者增加有发烧发热的人将派人上门核酸的公告里体现。就不会有人盲目的参加而导致现在我们楼甚至我们小区这么多这么多人感染啊,都是好好的亲人邻居突然一个个陆续发烧,3个10岁以下很小的小孩,几个年纪大的老人,看他们被感染发烧难过样子真的心疼,是的奥密克戎不会死人,但是我们的工作没有做到位没有提醒会增加更多更多数字报出来,真的会死人了啊。而且现在已经是封无数次都会增加无数倍确诊上去的吗?
建议全员核酸公告必须加上全员在家测量体温后下楼核酸,有发烧的在家等待上门检测,不要参加排队核酸!
网友:我知道的好有一个北大毕业的跳楼的,一个焦虑熬夜猝死的,一个吃了十天泡面猝死的,消息来源都是本地群各小区
网友:坐标徐汇区罗秀路850弄26号楼,12号在小区群里求救需要硝酸甘油,没见到救护车来过。13号早上来了殡仪馆的车,凄风冷雨中家人的哭天抢地,只能对车鞠躬,还要回家继续封控……
网友:我们同行,丹纳赫集团的某Hr,因心脏猝死没有核酸报告耽误治疗,导致死亡
网友:四月四日,永康路139弄,永康路最年长的老爷爷去世,120长达一个多小时才赶到,前面沟通几小时……永太居委会主任很负责和帮忙~老人姓邵,是个慈祥的老爷爷,生于1916年1月~爷爷您走好
以为爷爷们活到110岁
网友:叶佩英教授,唱我爱你中国的叶佩英。还有清华毕业回国创业那位李昶女士。
网友:还有我隔离小区的两位老人,因叫不到120去世,还有邻居同事,心脏病突发,不被救治,回家后去世,享年40岁
网友:浦东新区三林镇士韵家园一期,一位老人因妻子抗原阳性,夜间突发病,急救不及离世
浦东新区三林镇盛世南苑,老人全身插管,因无法送医离世
网友:“墨凫”4月10日的微博:刚收到消息,我小区的保安大哥
因为运送物资过劳猝死了
他与我素昧平生。
我觉得他完全可以称得上烈士了
希望这样的事再也不要发生
#上海疫情# 快过去吧
保安大哥,对不起!
网友:徐汇区天等路430弄39号兰公馆,近五天每天灵车出入,估计10例左右有了
网友:我姨夫住在三林因为感染病毒,又有基础病,120没人来,社区管不了,在家停止了呼吸
网友:4月6日 金杨十街坊 阴性糖尿病患者因迟迟等不到120,等到120后送往医院为阳性医院,死于糖尿病并发症。
网友:世博家园390弄一老人在小区上吊死亡
网友:浦东新区依水园二期6号楼一位老人因透析不规律,于4.13离世
网友:徐汇长桥五村,长期封控导致抑郁症复发一位60岁阿姨跳楼自杀
网友:宝山大场,干溪二村一位老人在家死亡,发臭了才发现,原因不明
网友:我们街道有一户,儿子和老父亲。儿子在方舱了,父亲前几天疾控也来接了,120来接的…然后接走,医院不收。说年纪大的需要有家人陪护,没有人陪不收,又送回来了……居委就上门给他送饭…昨天下午送饭的时候发现去世了
网友:我外公于长宁区精神卫生中心“疑似新冠阳性”引起肺部炎症,病情反复,后因心衰4月12日晚抢救无效离世。家属7个多月没见过老人,老人也没有出过医院,去世时身边没有一个亲人,家属还被封在小区,都不知道何时可以办后事!
网友:我同学的爸爸,封控期间前往医院就诊,检查时就出了意外呼吸骤停,最后抢救了十几天昨天早上过世,才70岁都不到
网友:尙海湾豪庭3期隔壁工地4/5号被殡仪馆拉走一个急症的工人。
网友:“阿铮_destiny”4月10日的微博:住我楼上的老人去世了 事情不发生在自己身上永远不能感同身受不想评论太多 上海最近从上到下一片混乱大家有目共睹 我也只是刚翻了翻我们小区业主群聊天记录片面了解了下情况 确诊10天有症状 家人每天打120但一直通知让在家隔离没医院管 老人也可能有其他基础病新冠并不是主要原因 就这样吧 上海 不信谣不传谣
网友:在网络平台看到的信息还有:媒体人罗敏的父亲,4月4日在大都会海逸酒店隔离点心脏不适去世的老人,以及独居有基础病无人照料而去时的“父亲牌友老蒋伯伯”(未确证)等。之前看到这些信息都会留心一下,因为有的“一转没”,而这些逝者,和其他所有在这场疫情风波中受苦的人,都应该被铭记。
网友:我们小区一位老人也是因为有基础病,叫不到120后没过多久去世
网友:芦潮港货车司机因疫情突发死亡的,惠南被封控跳楼的

国语